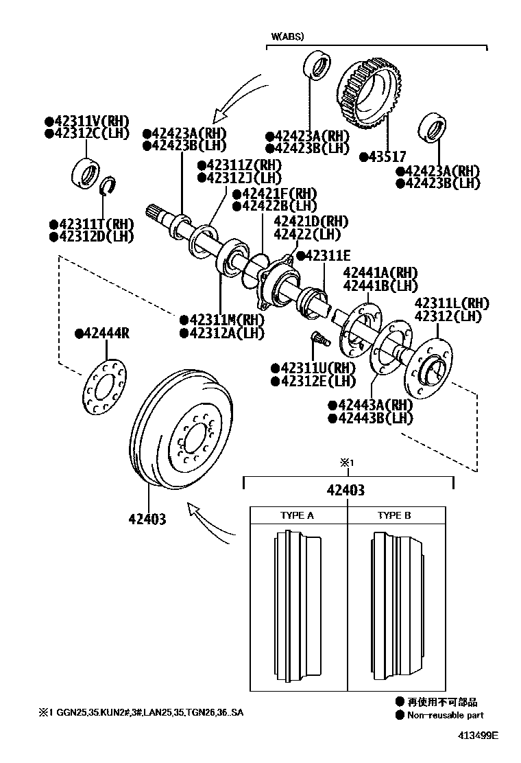
REAR AXLE SHAFT & HUB

42311ESEAL, OIL(FOR REAR AXLE SHAFT OUTER)
main90313-T0002×2iGGN15,25,35,KUN1#,2#,3#,LAN15,25,35,TGN1#,26,36..ANCOM,ARL,CO,GCC,GEN,IDN,LA,MA,PHL,SA,TH201107
42311LSHAFT, REAR AXLE, RH
main42311-0K060supersedes 42311-0K070iTGN16..4FC..SR;KUN15..XTR..GEN;TGN16..SCB..(GCC,GEN);TGN16..DCB..DLX..(GCC,GEN);KUN1#,LAN15,TGN10,11,15..DLX..(DCR,DEFI,HTWC)..(GCC,GEN,SA,TH); TGN16..SA;TGN16..DCB..5F..SR..GCC201107-201512
ABS (ANTI-LOCK BRAKE SYSTEM)-WITHOUT
main42311-0K070iTGN16..4FC..SR;KUN15..XTR..GEN;KUN15..SCB..DCR..TH;TGN16..SCB..(GCC,GEN);TGN16..DCB..DLX..(GCC,GEN);KUN10,15,LAN15,TGN10,11,15..DLX..(DCR,DEFI,HTWC)..(GCC,GEN,SA); TGN16..SCB..GEN;KUN15..RHD..DCR..SA;KUN15..LHD..DCB..DLX..GEN; TGN16..XTR;TGN16..ARL,SA;KUN16..SR..TH;KUN15..DLX..PHL;GGN15,KUN16..ARL,GEN;KUN15..SCB..HDCR..GEN;KUN15,TGN16..(DCB,XTR)..5F..SR..(GCC,GEN,PHL,SA)201107-201512
ABS (ANTI-LOCK BRAKE SYSTEM)-WITH; DIFFERENTIAL LOCK-WITH(LSD)&ABS (ANTI-LOCK BRAKE SYSTEM)-WITH
main42311-0K080supersedes 42311-0K090iKUN25..GCC,GEN;KUN25..5F..PKN;KUN25..SCB..SA;KUN35..DCB..DLX..SA;KUN25..LHD..DCB..DLX..SA;KUN35,TGN26..LHD..DLX..(GCC,GEN,SA);KUN26,LAN25,35..(DCB,SCB,THDCB)..DLX..(GEN,SA)201107-201609
main42311-0K090supersedes 42311-0K080iKUN26..RHD;KUN35..SMT..5FC;KUN25..RHD..DCB..SA;KUN35..(SCB,XTR)..SA;GGN25,35,KUN36,TGN36;KUN25,35..SR..(MA,SA);KUN26..LHD..(4FC,5FC);KUN25,TGN26..ANCOM,CO,LA;KUN26..LHD..(DCB,SCB)..5F;KUN35..(DCB,SCB)..(CO,GEN,LA,PHL);KUN26,TGN26..LHD..(SADCB,THDCB)..5F..SR201107
42311MBEARING(FOR REAR AXLE SHAFT RH)
42311TRING, SNAP(FOR REAR AXLE SHAFT RH)
main90520-T0033iGGN15,25,35,KUN1#,2#,3#,LAN15,25,35,TGN1#,26,36..ANCOM,ARL,CO,GCC,GEN,IDN,LA,MA,PHL,SA,TH201107
42311UBOLT, HUB(FOR REAR AXLE RH)
42311VSEAL, OIL(FOR REAR AXLE SHAFT RH)
42311ZWASHER(FOR REAR AXLE SHAFT RH)
main90208-T0001iGGN15,25,35,KUN1#,2#,3#,LAN15,25,35,TGN1#,26,36..ANCOM,ARL,CO,GCC,GEN,IDN,LA,MA,PHL,SA,TH201107
42312SHAFT, REAR AXLE, LH
main42311-0K060supersedes 42311-0K070iTGN16..4FC..SR;KUN15..XTR..GEN;TGN16..SCB..(GCC,GEN);TGN16..DCB..DLX..(GCC,GEN);KUN1#,LAN15,TGN10,11,15..DLX..(DCR,DEFI,HTWC)..(GCC,GEN,SA,TH); TGN16..SA;TGN16..DCB..5F..SR..GCC201107-201512
ABS (ANTI-LOCK BRAKE SYSTEM)-WITHOUT
main42311-0K070iTGN16..4FC..SR;KUN15..XTR..GEN;KUN15..SCB..DCR..TH;TGN16..SCB..(GCC,GEN);TGN16..DCB..DLX..(GCC,GEN);KUN10,15,LAN15,TGN10,11,15..DLX..(DCR,DEFI,HTWC)..(GCC,GEN,SA); TGN16..SCB..GEN;KUN15..RHD..DCR..SA;KUN15..LHD..DCB..DLX..GEN; TGN16..XTR;TGN16..ARL,SA;KUN16..SR..TH;KUN15..DLX..PHL;GGN15,KUN16..ARL,GEN;KUN15..SCB..HDCR..GEN;KUN15,TGN16..(DCB,XTR)..5F..SR..(GCC,GEN,PHL,SA)201107-201512
ABS (ANTI-LOCK BRAKE SYSTEM)-WITH; DIFFERENTIAL LOCK-WITH(LSD)&ABS (ANTI-LOCK BRAKE SYSTEM)-WITH
main42311-0K080supersedes 42311-0K090iKUN25..GCC,GEN;KUN25..5F..PKN;KUN25..SCB..SA;KUN35..DCB..DLX..SA;KUN25..LHD..DCB..DLX..SA;KUN35,TGN26..LHD..DLX..(GCC,GEN,SA);KUN26,LAN25,35..(DCB,SCB,THDCB)..DLX..(GEN,SA)201107-201609
main42311-0K090supersedes 42311-0K080iKUN26..RHD;KUN35..SMT..5FC;KUN25..RHD..DCB..SA;KUN35..(SCB,XTR)..SA;GGN25,35,KUN36,TGN36;KUN25,35..SR..(MA,SA);KUN26..LHD..(4FC,5FC);KUN25,TGN26..ANCOM,CO,LA;KUN26..LHD..(DCB,SCB)..5F;KUN35..(DCB,SCB)..(CO,GEN,LA,PHL);KUN26,TGN26..LHD..(SADCB,THDCB)..5F..SR201107
42312ABEARING(FOR REAR AXLE SHAFT LH)
main90366-T0044iGGN15,25,KUN1#,2#,3#,TGN1#,26,36..(DCB,SCB,SMT,THDCB,THSCB,XTR)..(ANCOM,ARL,CO,GCC,GEN,IDN,LA,MA,PHL,TH)201107
42312CSEAL, OIL(FOR REAR AXLE SHAFT LH)
42312DRING, SNAP(FOR REAR AXLE SHAFT LH)
main90520-T0033iGGN15,25,35,KUN1#,2#,3#,LAN15,25,35,TGN1#,26,36..ANCOM,ARL,CO,GCC,GEN,IDN,LA,MA,PHL,SA,TH201107
42312EBOLT, HUB(FOR REAR AXLE LH)
main90942-02079×6iGGN25,35,KUN2#,3#,LAN25,35,TGN26,36..ANCOM,ARL,CO,GCC,GEN,IDN,LA,MA,PHL,SA,TH201107
42312JWASHER(FOR REAR AXLE SHAFT LH)
main90208-T0001iGGN15,25,35,KUN1#,2#,3#,LAN15,25,35,TGN1#,26,36..ANCOM,ARL,CO,GCC,GEN,IDN,LA,MA,PHL,SA,TH201107
42403DRUM SUB-ASSY, REAR BRAKE
TYPE A:REFER ILLUST.
TYPE B:REFER ILLUST.
42421DCASE, REAR AXLE BEARING, RH
main42421-0K030iKUN25..GCC,GEN,IDN,MA,PKN,SA,TH;GGN15,25,35,KUN1#,26,3#,LAN15,25,35,TGN1#,26,36..ARL,GCC,GEN,IDN,MA,PHL,SA,TH201107-201609
42421FRING, O (FOR REAR AXLE BEARING CASE RH)
42422CASE, REAR AXLE BEARING, LH
main42421-0K030iKUN25..GCC,GEN,IDN,MA,PKN,SA,TH;GGN15,25,35,KUN1#,26,3#,LAN15,25,35,TGN1#,26,36..ARL,GCC,GEN,IDN,MA,PHL,SA,TH201107-201609
42422BRING, O (FOR REAR AXLE BEARING CASE LH)
main90301-T0043iGGN15,25,35,KUN1#,2#,3#,LAN15,25,35,TGN1#,26,36..ANCOM,ARL,CO,GCC,GEN,IDN,LA,MA,PHL,SA,TH201107
42423ARETAINER, REAR AXLE BEARING, INNER RH
main42423-0K020iKUN15..XTR..GEN; KUN35..5FC;KUN25..IDN,TH;TGN16..SR..TH;KUN15..SMT..SR;KUN35..DLX..TH;KUN15,TGN26..RHD..(DCB,SCB)..(HDCR,HTWC); KUN35..5FC;KUN35..DLX..TH;KUN15..PHL..IV3;KUN10,25,TGN10,16..IDN,TH;KUN15,TGN26..RHD..(HDCR,HTWC)..(GEN,TH); TGN26..4FC..GEN;KUN15..XTR..GEN201107-201308
ABS (ANTI-LOCK BRAKE SYSTEM)-WITH; AFRICA SPEC&DIFFERENTIAL LOCK-WITH(LSD)&ABS (ANTI-LOCK BRAKE SYSTEM)-WITH; DIFFERENTIAL LOCK-WITH(LSD)&ABS (ANTI-LOCK BRAKE SYSTEM)-WITH
main42423-71010iKUN25,36..DLX..LA;KUN26,TGN36..SCB..(HTWCF,IART);KUN26,35..LHD..(DCB,SADCB,SCB)..DLX..(DCR,HDCR)..(GEN,LA)..CBU; KUN25..4FC..SA; KUN25..DCB..LA; KUN25..RHD..DCB..SA; TGN26..5F..SA; TGN36..DCB..DLX..HTWC..LA; TGN36..SCB..HTWCF;KUN25,3#..DCB..DLX..LA;KUN26..LHD..(DCB,SADCB)..DLX..DCR201108-201310
ABS (ANTI-LOCK BRAKE SYSTEM)-WITH; ABS (ANTI-LOCK BRAKE SYSTEM)-WITHOUT; DIFFERENTIAL LOCK-WITH&ABS (ANTI-LOCK BRAKE SYSTEM)-WITH; DIFFERENTIAL LOCK-WITH(LSD)&ABS (ANTI-LOCK BRAKE SYSTEM)-WITH; DIFFERENTIAL LOCK-WITHOUT&ABS (ANTI-LOCK BRAKE SYSTEM)-WITH; EXPORT FROM SOUTH AFRICA&ABS (ANTI-LOCK BRAKE SYSTEM)-WITHOUT; EXPORT FROM SOUTH AFRICA&DIFFERENTIAL LOCK-WITH(LSD)&ABS (ANTI-LOCK BRAKE SYSTEM)-WITHOUT; EXPORT FROM SOUTH AFRICA&DIFFERENTIAL LOCK-WITHOUT&ABS (ANTI-LOCK BRAKE SYSTEM)-WITHOUT; KENYA SPEC&ABS (ANTI-LOCK BRAKE SYSTEM)-WITHOUT; KENYA SPEC&DIFFERENTIAL LOCK-WITH(LSD)&ABS (ANTI-LOCK BRAKE SYSTEM)-WITHOUT; KENYA SPEC&DIFFERENTIAL LOCK-WITHOUT&ABS (ANTI-LOCK BRAKE SYSTEM)-WITHOUT
42423BRETAINER, REAR AXLE BEARING, INNER LH
main42423-0K020iKUN25..GCC,GEN;KUN25..5F..PKN;TGN16..4FC..SR;KUN15..XTR..GEN;TGN16..SCB..(GCC,GEN);TGN16..DCB..DLX..(GCC,GEN);KUN15,16..DLX..DCR..(GCC,GEN,TH);KUN10,26,35,TGN10,11,15,26..LHD..(DCB,SCB,THDCB)..DLX..(GCC,GEN); TGN16..4FC..SR;KUN15..XTR..GEN;KUN25..DCB..5F..PKN;KUN15..SCB..DCR..TH;TGN16..SCB..(GCC,GEN);TGN16..DCB..DLX..(GCC,GEN);KUN15..DLX..DCR..(GCC,GEN);KUN25..(DCB,SCB,THDCB,XTR)..(GCC,GEN);KUN10,26,35,TGN10,11,15,26..LHD..(DCB,SCB,THDCB)..DLX..(GCC,GEN); TGN16..XTR;KUN16..SR..TH;KUN16..ARL,GEN;KUN35..SMT..5FC;KUN26..THDCB..SR;TGN16..DCB..5F..SR..GCC;KUN15,TGN16..DLX..(ARL,PHL);KUN15,25,TGN26..SR..(GEN,MA,PHL);GGN15,25,KUN36,TGN36..ARL,GEN,TH;KUN15,35..(DCB,SCB)..HDCR..(GEN,PHL);KUN26..(DCB,SCB,SMT,XTR)..(ARL,GEN,MA,PHL,TH)201107-201609
ABS (ANTI-LOCK BRAKE SYSTEM)-WITH
main42423-71010iKUN25,36..DLX..LA;KUN26,TGN36..SCB..(HTWCF,IART);KUN26,35..LHD..(DCB,SADCB,SCB)..DLX..(DCR,HDCR)..(GEN,LA)..CBU; KUN25..4FC..SA; KUN25..DCB..LA; KUN25..RHD..DCB..SA; TGN26..5F..SA; TGN36..DCB..DLX..HTWC..LA; TGN36..SCB..HTWCF;KUN25,3#..DCB..DLX..LA;KUN26..LHD..(DCB,SADCB)..DLX..DCR201108-201310
ABS (ANTI-LOCK BRAKE SYSTEM)-WITH; ABS (ANTI-LOCK BRAKE SYSTEM)-WITHOUT; DIFFERENTIAL LOCK-WITH&ABS (ANTI-LOCK BRAKE SYSTEM)-WITH; DIFFERENTIAL LOCK-WITH(LSD)&ABS (ANTI-LOCK BRAKE SYSTEM)-WITH; DIFFERENTIAL LOCK-WITHOUT&ABS (ANTI-LOCK BRAKE SYSTEM)-WITH; EXPORT FROM SOUTH AFRICA&ABS (ANTI-LOCK BRAKE SYSTEM)-WITHOUT; EXPORT FROM SOUTH AFRICA&DIFFERENTIAL LOCK-WITH(LSD)&ABS (ANTI-LOCK BRAKE SYSTEM)-WITHOUT; EXPORT FROM SOUTH AFRICA&DIFFERENTIAL LOCK-WITHOUT&ABS (ANTI-LOCK BRAKE SYSTEM)-WITHOUT; KENYA SPEC&ABS (ANTI-LOCK BRAKE SYSTEM)-WITHOUT; KENYA SPEC&DIFFERENTIAL LOCK-WITH(LSD)&ABS (ANTI-LOCK BRAKE SYSTEM)-WITHOUT; KENYA SPEC&DIFFERENTIAL LOCK-WITHOUT&ABS (ANTI-LOCK BRAKE SYSTEM)-WITHOUT
42441ADEFLECTOR, BRAKE DRUM OIL RH
42441BDEFLECTOR, BRAKE DRUM OIL LH
42443AGASKET, BRAKE DRUM OIL DEFLECTOR, RH
42443BGASKET, BRAKE DRUM OIL DEFLECTOR, LH
42444RGASKET, BRAKE DRUM (FOR REAR AXLE)
main42444-35050×2iGGN25..5F;GGN25..ANCOM,SA;GGN25..5FC..DLX;GGN35,KUN2#,3#,LAN25,35,TGN26,36..ANCOM,ARL,CO,GCC,GEN,IDN,LA,MA,PHL,SA,TH201107
43517ROTOR, SKID CONTROL, REAR
26 parts on this diagram · 1 diagram in section