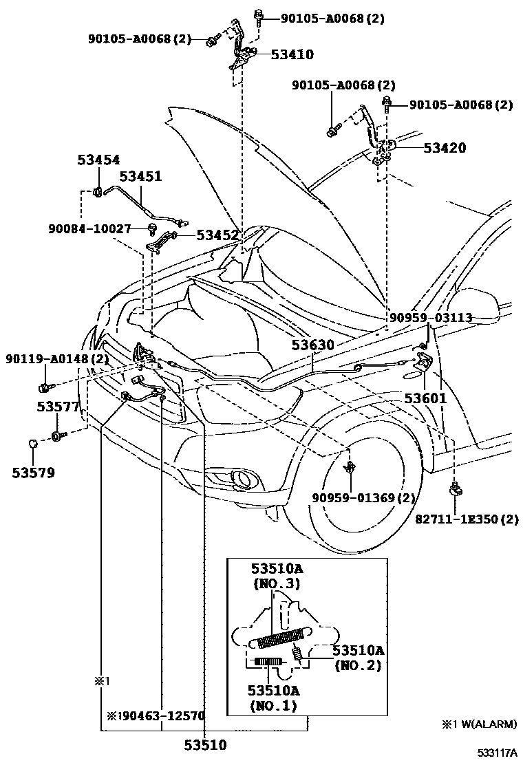
HOOD LOCK & HINGE

53410HINGE ASSY, HOOD, RH
53420HINGE ASSY, HOOD, LH
53451ROD, HOOD SUPPORT
53452HOLDER, HOOD STAY
53454CLIP, HOOD SUPPORT ROD
53510LOCK ASSY, HOOD
ANTI-THEFT SYSTEM-WITH(ALARM & IMMOBILIZER)
ANTI-THEFT SYSTEM-WITH(ALARM & IMMOBILIZER)
ANTI-THEFT SYSTEM-WITH(ALARM & IMMOBILIZER)
ANTI-THEFT SYSTEM-WITH(ALARM & IMMOBILIZER)
53510ASPRING, TENSION(FOR HOOD LOCK)
WD=0.9,CW=21,NO.1
WD=1.2,CW=8.5,NO.2
WD=1.8,CW=13,NO.3
53577BOLT, HOOD LOCK
53579CAP, HOOD LOCK NUT
53601LEVER SUB-ASSY, HOOD LOCK CONTROL
GRAY,TRIM1#
BLACK,TRIM2#
SAND BEIGE,TRIM4#
53630CABLE ASSY, HOOD LOCK CONTROL
827111E350WIRE, FUSE TO FUSE(FOR COMBUSTION HEATER)
main82711-1E350
9008410027
main90084-10027
90105A0068
main90105-A0068
90119A0148
main90119-A0148
9046312570
main90463-12570
9095901369
main90959-01369
9095903113
main90959-03113
18 parts on this diagram · 1 diagram in section