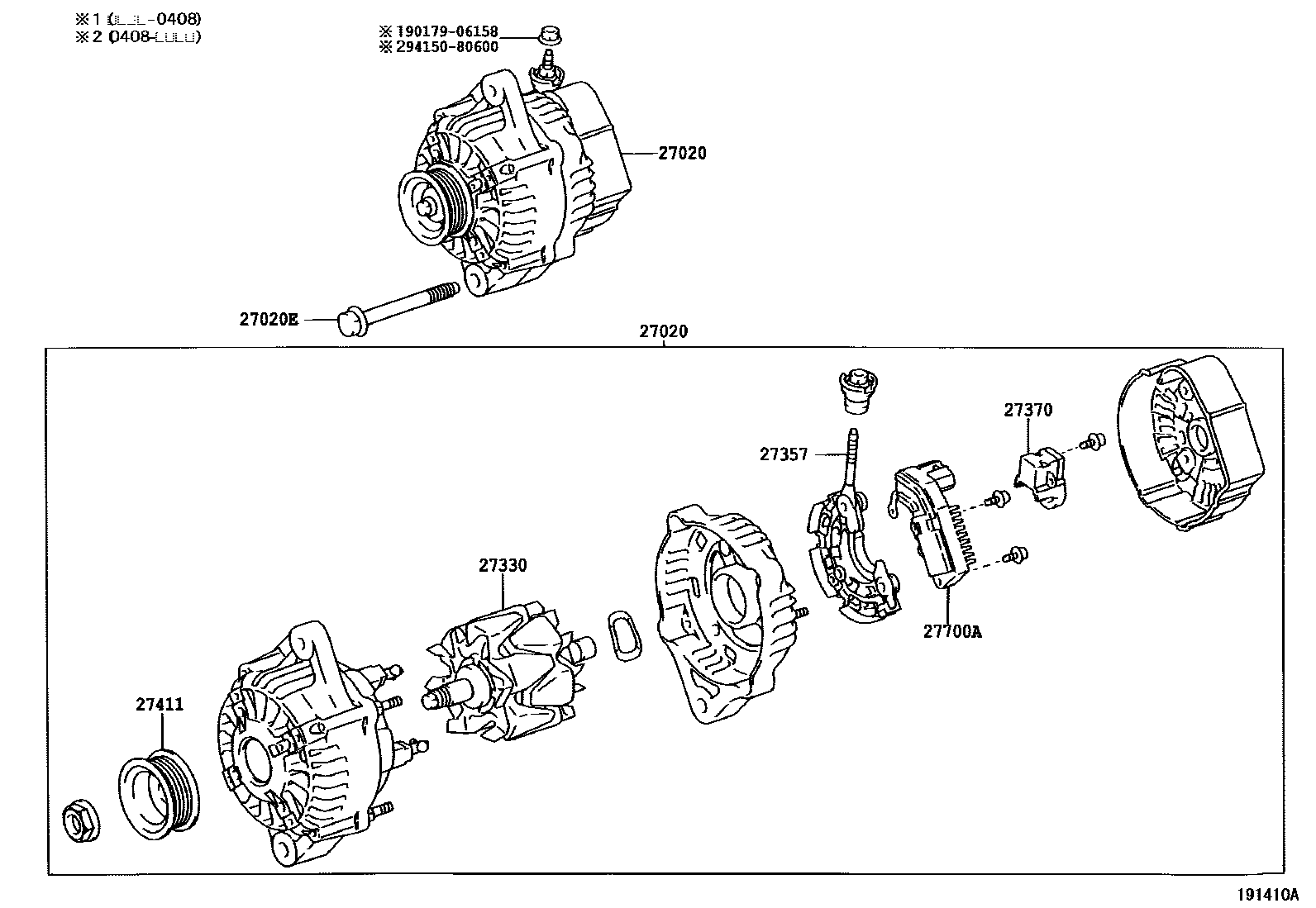
ALTERNATOR

27020ALTERNATOR ASSY
main27060-30100i2KDFTV..KDY240..03S;2KDFTV..KDY230,280..IV6;2KDFTV..KDY230..T3..15T..IV3;2KDFTV..KDY230..15T..WT..IV3;2KDFTV..KDY220..(125T,15T)..IV3;2KDFTV..KDY280..(T3,T4)..15T..200408-200601
sub27060-30140
sub27060-30121
sub27060-30123
sub27060-30141
main27060-30220i1KDFTV..KDY221..T2..ST..IV3;1KDFTV..KDY231..T3..15T..IV3;1KDFTV..KDY281..MTM..125T..IV3201011-201505
main27060-54350i5L..LY240..03S;5L..LY230,280..IV6;5L..LY220..15T..IV3;5L..LY230..TS..WT..IV3;5L..LY230,280..(T3,T4)..MTM..IV3;5L..LY220,270..MTM..125T..ST..IV3200107-200408
main27060-75270i1RZE..RZY220,230..TB..15T..WT..IV3;1RZE,3RZFPE..LY230,280,RZY23#,281..(T3,T4)..ATM200107-200708
sub27060-75311
27020EBOLT(FOR ALTERNATOR)
27330ROTOR ASSY, ALTERNATOR
12V 80A
12V 130A
sub27330-30130
12V 70A
main27330-64300i5L..LY240..03S;5L..LY230,280..IV6;5L..LY220..15T..IV3;5L..LY230..TS..WT..IV3;5L..LY230,280..(T3,T4)..MTM..IV3;5L..LY220,270..MTM..125T..ST..IV3200107-200408
12V 90A
12V 70A
12V 90A
27357HOLDER, ALTERNATOR, W/RECTIFIER
main27357-16310i5L..LY240..03S;5L..LY230,280..IV6;5L..LY220..15T..IV3;5L..LY230..TS..WT..IV3;3RZFPE..LY230,280..ATM;5L..LY230,280..(T3,T4)..MTM..IV3;5L..LY220,270..MTM..125T..ST..I200107-200408
12V 90A
main27357-22200i1TRFE..TRY230..ST..IV6;1TRFE..TRY230..TB..125T;1TRFE..TRY220,230..(T2,T3,T4,TW1,TW3)..(CBU,IV3)200308
12V 80A
main27357-22200i1TRFE..TRY230..WT..IV6;1TRFE..TRY230..TS..125T..WT;1KDFTV,2KDFTV,1TRFPE..KDY22#,23#,24#,27#,28#,290,TRY231,281..CBU,IV3200408
12V 70A
12V 70A
27370HOLDER ASSY, ALTERNATOR BRUSH
12V 80A
12V 70A
main27370-58460i1KDFTV..KDY221..T2..ST..IV3;1KDFTV..KDY231..T3..15T..IV3;1KDFTV..KDY281..MTM..125T..IV3200308-201505
12V 100A,130A
12V 130A
main27370-75060i5L..LY230..TW1;5L..LY220..125T..WT;2KDFTV..KDY230..T4..TB;5L..LY230..TB..125T..ST;2KDFTV..KDY230..(T2,T3,TW2,TW3,TW4)..(CBU,IV3);1RZE,3RZFPE..LY230,280,RZY23#,281..200107-200710
12V 80A,90A
main27370-75060i5L..LY220..15T,1T;5L..LY220..125T..ST;5L..LY230..125T..WT;5L..LY240,270,280,290;2KDFTV..KDY230..T4..TS;5L..LY230..(T2,T3,TW3)..TS;5L..LY230..TB..(12T,15T,175T);1RZE200107-200708
12V 90A
27411PULLEY, ALTERNATOR
12V 70A
main27411-31200i1TRFE..TRY230..ST..IV6;1TRFE..TRY230..TB..125T;1TRFE..TRY220,230..(T2,T3,T4,TW1,TW3)..(CBU,IV3)200308
12V 80A
sub27411-31551
sub27411-31551
12V 130A
12V 90A
27700AREGULATOR ASSY, GENERATOR
12V 90A
12V 70A
main27700-62030i5L..LY240..03S;5L..LY230,280..IV6;5L..LY220..15T..IV3;5L..LY230..TS..WT..IV3;5L..LY230,280..(T3,T4)..MTM..IV3;5L..LY220,270..MTM..125T..ST..IV3200107-200408
12V 90A
12V 70A
12V 80A
9017906158
main90179-06158
9415080600
main94150-80600
9 parts on this diagram · 6 diagrams in section