E
EPC Data

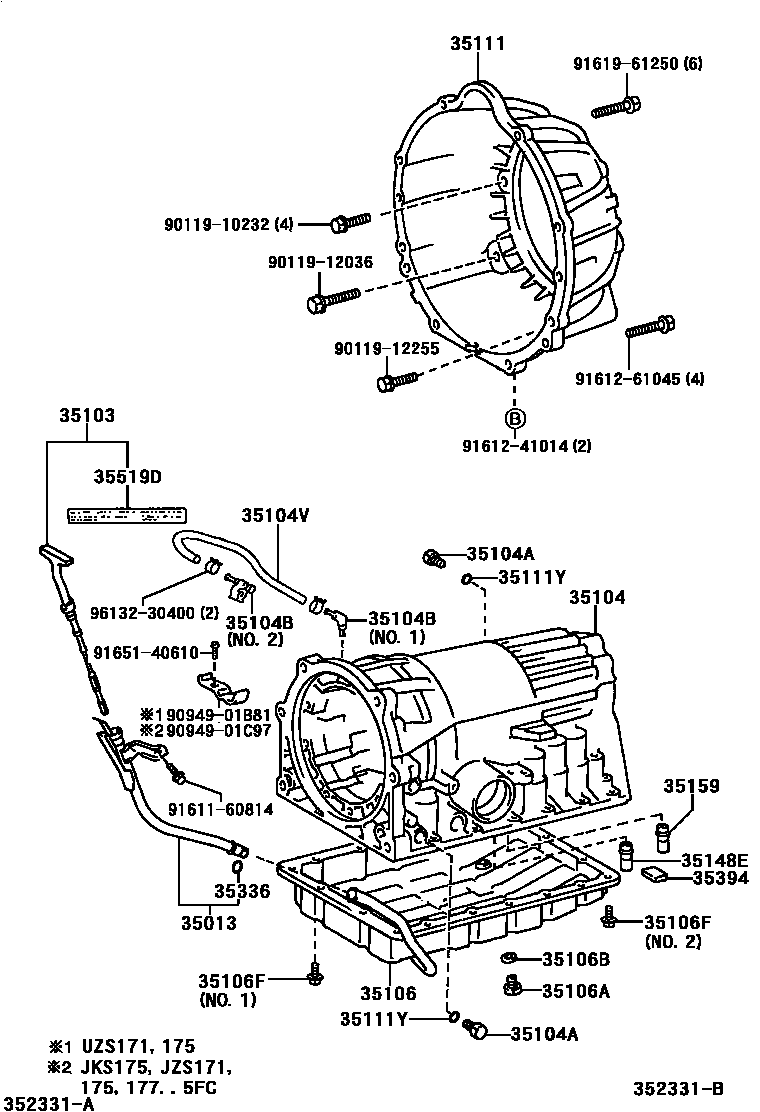
TRANSMISSION CASE & OIL PAN (ATM)

Parts diagram
35013TUBE SUB-ASSY, TRANSMISSION OIL FILLER
main35013-30530i199909-200108
main35013-30540i199909-200108
main35013-30560i200108-200312
main35013-30570i199909-200108
main35013-30580i199909-200108
main35013-30590i200108
main35013-30600i200108-200312
main35013-30620i200108-200312
main35013-50060i200108-200406
35103GAGE SUB-ASSY, TRANSMISSION OIL LEVEL
main35103-22440i200108-200312
main35103-22470i200108
main35103-30640i199909-200108
main35103-30650i199909-200108
main35103-30660i199909-200108
main35103-30680i199909-200108
main35103-30690i199909-200108
main35103-30700i199909-200108
main35103-30710i199909-200108
main35103-30720i200108
main35103-30730i200004-200108
main35103-30740i200108-200312
main35103-51020i200108
35104CASE SUB-ASSY, AUTOMATIC TRANSMISSION
main35104-22060i200004-200108
main35104-22070i200008-200108
main35104-30170i199909-200008
main35104-30190i199909-200108
main35104-30191i200510
main35104-30200i199909-200108
main35104-30210i200108-200312
35104APLUG, AUTOMATIC TRANSMISSION CASE
main90341-08001×2i199909-200108
main90341-14011i199909-200108
35104BPLUG, BREATHER, NO.1 (ATM)
main90930-03098i199909-200108
main90930-03099i199909-200012
main90930-03149i199909-200012
main90930-03155i200108-200406
main90930-03165i199909-200108
main90930-03168i200012-200108
35104VHOSE (FOR BREATHER PLUG)
main90445-10020i199909-200108
main90445-11145i200004-200108
main90445-11154i200203
35106PAN SUB-ASSY, AUTOMATIC TRANSMISSION OIL
main35106-22081i199909-200108
main35106-30140i199909-200108
main35106-30161i199909-200108
main35106-30210i200108-200406
main35106-30220i200108
main35106-30230i199909-200108
main35106-30250i200108-200312
main35106-53030i200108-200312
main35106-53040i200004-200108
35106APLUG SUB-ASSY, DRAIN (ATM)
main90341-10011i200108
main90341-10018i199909-200108
35106BGASKET, DRAIN PLUG (ATM)
main35178-30010i200304
main35178-50010i200108-200304
35106FBOLT (FOR AUTOMATIC TRANSMISSION OIL PAN)
main90119-06117×14i200108-200312
main90119-06513×19i199909-200108
main90119-06866i199909-200108
35111HOUSING, AUTOMATIC TRANSMISSION
main35111-30150i199909-200108
main35111-30160i200108-200312
main35111-50010i200108-200406
main35111-53010i200108-200312
35111YRING, O (FOR AUTOMATIC TRANSMISSION CASE)
main90301-06196×2i199909-200108
35148EGASKET, BRAKE DRUM, NO.2
main35148-30010i199909-200108
35159GASKET, BRAKE DRUM
main35159-30010i199909-200108
main35159-30020i200108
35336RING, O (FOR TRANSMISSION OIL FILLER TUBE)
main90301-09011i199909-200108
main90301-09173i200108
35394MAGNET, OIL CLEANER (FOR TRANSMISSION)
main35394-30011×6i199909-200108
35519DLABEL, AUTOMATIC TRANSMISSION INFORMATION
main35519-20030i199909-200108
9011910232
9011912036
9011912255
9094901B81
9094901C97
9161160814
9161241014
9161261045
9161961250
9165140610
9613230400

28 parts on this diagram · 5 diagrams in section

TRANSMISSION CASE & OIL PAN (ATM) — Toyota Parts Diagram with OEM Numbers & Prices | EPC Data