E
EPC Data

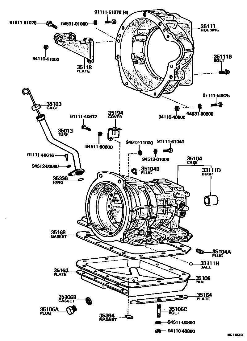
TRANSMISSION CASE & OIL PAN (ATM)

Parts diagram
33111DBUSH, BIMETAL FORMED(FOR TRANSMISSION CASE)
main90999-73039i196910-197511
33111HBALL(FOR THROTTLE RELAY VALVE)
main90360-06004i196910-197511
35013TUBE SUB-ASSY, TRANSMISSION OIL FILLER
main35013-10010i196910-197112
main35013-10011i197201-197511
main35013-10021i197610-197802
35103GAGE SUB-ASSY, TRANSMISSION OIL LEVEL
main35103-12012i196910-197511
35104CASE SUB-ASSY, AUTOMATIC TRANSMISSION
main35104-12010i196910-197511
main35104-20020i197610-197802
35104APLUG, AUTOMATIC TRANSMISSION CASE
main90345-51025×4i196910-197511
35104BPLUG, BREATHER, NO.1 (ATM)
main90930-03001i196910-197511
35106PAN SUB-ASSY, AUTOMATIC TRANSMISSION OIL
main35106-12011i196910-197511
35106APLUG SUB-ASSY, DRAIN (ATM)
main90341-18057i196910-197511
35106BGASKET, DRAIN PLUG (ATM)
main12157-10010i196910-197511
35106CBOLT, STUD (FOR AUTOMATIC TRANSMISSION OIL PAN SETTING)
main90116-08037×14i197610-197802
L=25,S=10&13
35111HOUSING, AUTOMATIC TRANSMISSION
main35111-12010i196910-197404
main35111-12040i197404-197511
35111BBOLT (FOR TRANSMISSION HOUSING & ENGINE SETTING)
main90119-12004×4i197708-197802
*12-1.25PX62.5-30
main91619-61265×4i197610-197708
35118PLATE, STIFENER, RH (ATM)
main33118-10010i197404-197511
main33118-12010i196910-197404
35163PLATE, TRANSMISSION OIL PAN FLANGE, NO.1
main35163-12010×2i197610-197802
35164PLATE, TRANSMISSION OIL PAN FLANGE, NO.2
main35164-12010×2i196910-197511
35168GASKET, AUTOMATIC TRANSMISSION OIL PAN
main35168-12010i196910-197511
35194COVER, TRANSMISSION CASE DUST
main35194-12010i196910-197511
35336RING, O (FOR TRANSMISSION OIL FILLER TUBE)
main90301-17006i196910-197511
35394MAGNET, OIL CLEANER (FOR TRANSMISSION)
main35394-30010i197103-197408
main35394-30011i197408-197511
9111140616
9111140812
9111150825
9111151040
9111151070
9161161028
9411040800
9411041000
9451100800
9451200600
9451201000
9453100800
9453101000
9461211000

34 parts on this diagram · 1 diagram in section

TRANSMISSION CASE & OIL PAN (ATM) — Toyota Parts Diagram with OEM Numbers & Prices | EPC Data