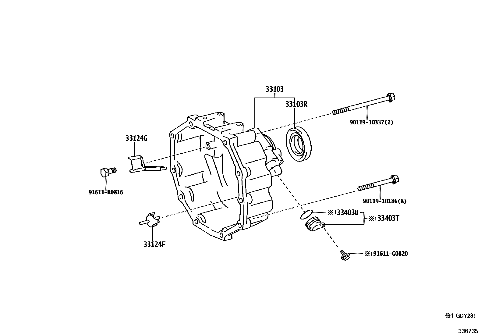
EXTENSION HOUSING (MTM)

33103HOUSING SUB-ASSY, EXTENSION(MTM)
33103RSEAL, OIL(FOR MANUAL TRANSMISSION EXTENSION HOUSING)
33124FPIPE, OIL RECEIVER, NO.1(FOR EXTENSION HOUSING)
33124GPIPE, OIL RECEIVER, NO.2(FOR EXTENSION HOUSING)
33403TCOVER SUB-ASSY, SPEEDOMETER DRIVEN HOLE
33403URING, O(FOR MTM SPEEDOMETER DRIVEN HOLE COVER)
9011910186
main90119-10186
9011910337
main90119-10337
91611B0816
main91611-B0816
91611G0820
main91611-G0820
10 parts on this diagram · 1 diagram in section