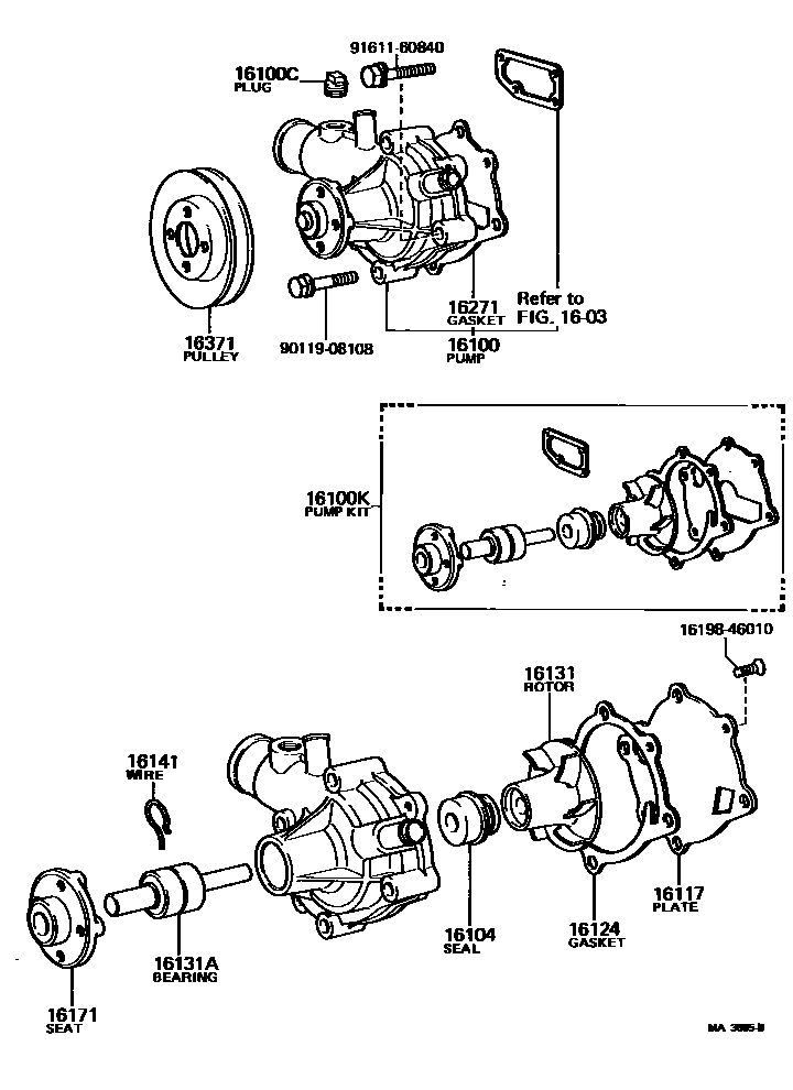
WATER PUMP

1603RADIATOR & WATER OUTLET
16100PUMP ASSY, ENGINE WATER
W/O THERMOSTAT
W/O THERMOSTAT
CAST IRON TYPE
16100CPLUG, W/HEAD TAPER SCREW
W/O HEATER
W/O HEATER
W/O HEATER
16104SEAL SET, WATER PUMP
16117PLATE, WATER PUMP
16124GASKET, WATER PUMP COVER
16131ROTOR, WATER PUMP
16131ABEARING, WATER PUMP
WPB16124BR-3-R
16141WIRE, WATER PUMP BEARING RETAINING
16171SEAT, WATER PUMP PULLEY
16271GASKET, WATER PUMP
16371PULLEY, FAN
1619846010BOLT, STUD(FOR WATER PUMP PULLEY SEAT)
main16198-46010
9011908108
main90119-08108
9161160840
main91611-60840
16 parts on this diagram · 4 diagrams in section